41 amazon er diagram
Amazon level-0 DFD [classic] Use Creately's easy online diagram editor to edit this diagram, collaborate with others and export results to multiple image formats. You can edit this template and create your own diagram. Creately diagrams can be exported and added to Word, PPT (powerpoint), Excel, Visio or any other document. Amazon.com Return Policy: You may return any new computer purchased from Amazon.com that is "dead on arrival," arrives in damaged condition, or is still in unopened boxes, for a full refund within 30 days of purchase. Amazon.com reserves the right to test "dead on arrival" returns and impose a customer fee equal to 15 percent of the product sales price if the customer misrepresents the ...
Amazon class diagram [classic] Edit this Template. Use Creately's easy online diagram editor to edit this diagram, collaborate with others and export results to multiple image formats. You can edit this template and create your own diagram. Creately diagrams can be exported and added to Word, PPT (powerpoint), Excel, Visio or any other document.

Amazon er diagram
entity-relationship model (ERM or ER model): The entity-relationship model (or ER model) is a way of graphically representing the logical relationships of entities (or object s) in order to create a database . The ER model was first proposed by Peter Pin-Shan Chen of Massachusetts Institute of Technology (MIT) in the 1970s. ER Diagram for Cloud Computing The entity-relationship (ER) model is a data model that lets graphically represent the information system and depict the relationships between people, objects, concepts, places, and events within a given system. Amazon Web Services ConceptDraw DIAGRAM is a powerful diagramming and vector drawing software. Extended with AWS Architecture Diagrams Solution from the Computer and Networks Area, ConceptDraw DIAGRAM now is ideal software for Amazon Web Services diagrams drawing. Entity-Relationship Diagram (ERD)
Amazon er diagram. Diagram examples cover the most popular diagram types but you can draw many more diagram types. ... Support for many network diagram types including Amazon web service diagrams; ... Try ER & DB Diagram Templates. Venn Diagrams. Learn How Venn Diagrams works. Question: Question 1: Design an ER-Diagram and write the respected SQL statements (10 marks] . . 1. Draw an ERD for an e-commerce application that receive orders from customers. You can think of Amazon or OpenSouq as examples. The details of the application are as follows: The customer can register in the website. The project implements the Amazon's e-commerce database system which fulfils all the functional requirements for an e-commerce website. The database is created by designing the Extended Entity Relation (EER) model of Amazon as an E-commerce website. An entity-relationship diagram in a traditional relational database shows how you could use normalized tables and relationships to store this data: In a relational database, often each table has a key that relates to a foreign key in another table. By joining multiple tables, you can query related tables and return the results in a single table ...
From the Designers . Get started playing Dungeons & Dragons with the Starter Set! Containing everything you need to leap into a D&D adventure, this boxed set is designed for five to six players, with one of you taking on the role of the game’s lead storyteller, the Dungeon Master. Here is our list of the seven best ER diagram tools: Dataedo EDITOR'S CHOICE A database documentation solution that automatically generates an ERD from the current state of a database schema. This is a SaaS system and is charged for by subscription. DataGrip An IDE that includes database management services and an instant ERD generator. Bagui and Earp's "Database Design Using Entity-Relationship Diagrams" is a very well written book. It's clear, concise, and well laid out. It also meets their intended audience and intent. From page xiii of the Preface: "This book is intended to be used by database practitioners and students for data modeling. It is also intended to be used as ... An entity-relationship diagram, or ER diagram, is essential for modeling the data stored in a database. It is the basic design upon which a database is built. ER diagrams specify what data we will store: the entities and their attributes. They also show how entities relate to other entities.
Jul 21, 2021 · Amazon Web Services (AWS) offer companies “reliable, scalable, and inexpensive cloud computing services ”. Businesses, governments, and individuals use AWS to host websites, secure files on the cloud, store information on databases such as Oracle and MySQL, use Content Delivery Network (CDN) to deliver files, and send bulk emails. Amazon Use Case Diagram [classic] Use Creately's easy online diagram editor to edit this diagram, collaborate with others and export results to multiple image formats. You can edit this template and create your own diagram. Creately diagrams can be exported and added to Word, PPT (powerpoint), Excel, Visio or any other document. ER Diagram stands for Entity Relationship Diagram, also known as ERD is a diagram that displays the relationship of entity sets stored in a database. In other words, ER diagrams help to explain the logical structure of databases. ER diagrams are created based on three basic concepts: entities, attributes and relationships. Amazon Web Services ConceptDraw DIAGRAM is a powerful diagramming and vector drawing software. Extended with AWS Architecture Diagrams Solution from the Computer and Networks Area, ConceptDraw DIAGRAM now is ideal software for Amazon Web Services diagrams drawing. ER Diagram for Cloud Computing
SqlDBM is an online PostgreSQL ER diagram tool that enables collaborative work with your teams on any platform. It also supports many other DBMSs such as MySQL, SQL Server, and Amazon Redshift. Drawing ER Diagrams SqlDBM has many features and accommodates notations like Crow's Foot and IDEF1X to model your data from the conceptual to the physical.
I used a Belgium Waffle pre-made mix and brushed the inside of the grill with vegetable oil as directed since the mix didn't contain oil or eggs. I manually filled the bottom layer to the line indicated in the directions because when I measured out 1/3rd cup it wasn't enough so I added batter to the level shown in the diagram.
Amazon Web Services ConceptDraw DIAGRAM is a powerful diagramming and vector drawing software. Extended with AWS Architecture Diagrams Solution from the Computer and Networks Area, ConceptDraw DIAGRAM now is ideal software for Amazon Web Services diagrams drawing. ER Diagram for Cloud Computing
Examples of Content related issues. Software related issues. For queries regarding questions and quizzes, use the comment area below respective pages.
ER Diagram for Cloud Computing The entity-relationship (ER) model is a data model that lets graphically represent the information system and depict the relationships between people, objects, concepts, places, and events within a given system.
Amazon ER Diagram [classic] by Jihyun Oh. Edit this Template. Use Creately's easy online diagram editor to edit this diagram, collaborate with others and export results to multiple image formats. You can edit this template and create your own diagram. Creately diagrams can be exported and added to Word, PPT (powerpoint), Excel, Visio or any ...
Are you searching for the best online ER diagram tool?Read on and discover our top picks. Data modeling is one of the most critical parts of a software project. Database architects use ER diagrams (also called ERDs or Entity Relationship Diagrams) as a data modeling technique.. Many ER diagram tools are available, but choosing the best tool for your project can be hard.
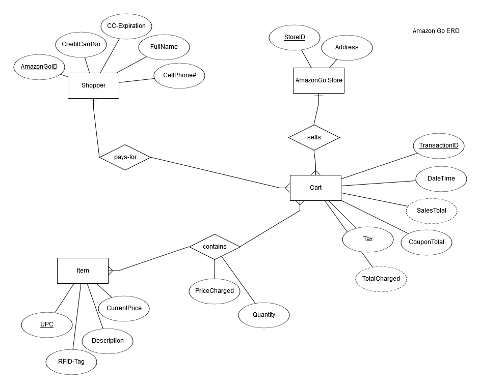
Amazon ER Diagram ( Entity Relationship Diagram) Use Creately’s easy online diagram editor to edit this diagram, collaborate with others and export results to multiple image formats. We were unable to load the diagram. represent the process of purchasing a physical or ebook from the consumers and business partners perspective --
Gleek.io diagram maker is freemium text-to-diagram tool for developers and software architects. It enables the visual design of database online, in the cloud and from any browser. Create informal, UML, or entity-relationship diagrams - using just your keyboard.
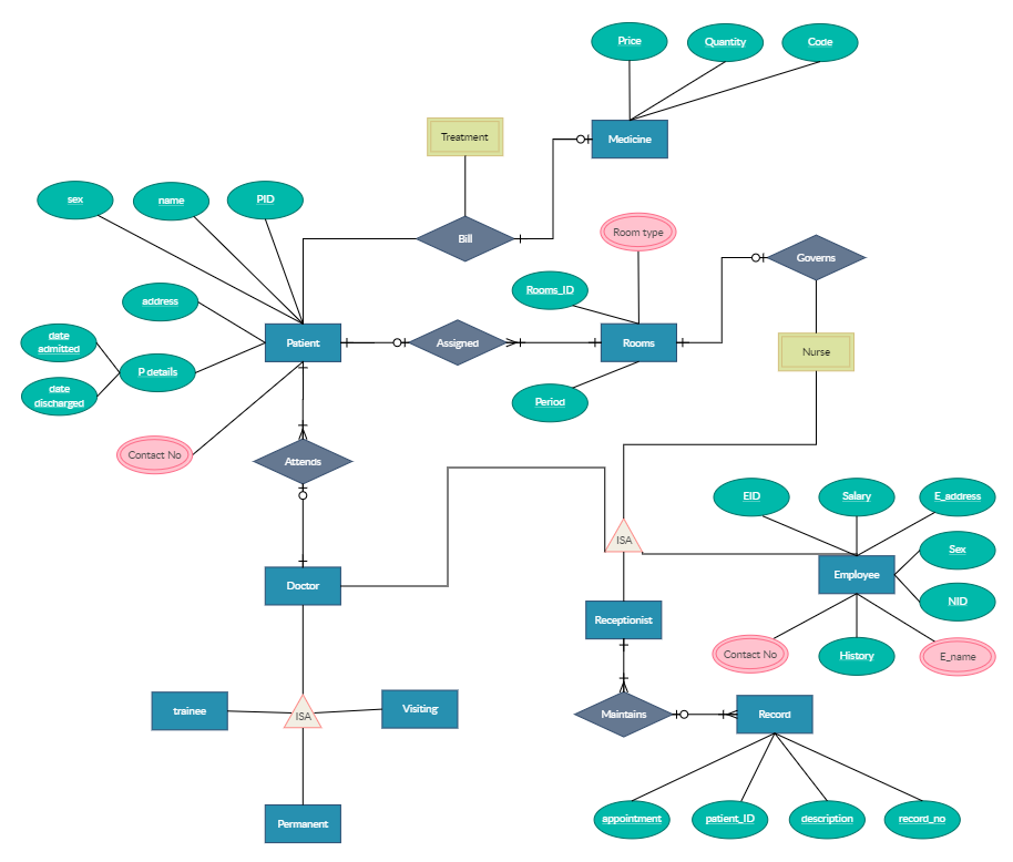
ER diagram for Amazon pharmacy : Explanation : Simply make it easy by analysing the ER diagram ,In which The enties and their attributes are combined by the Relationship according to the study given above.
ClickCharts Professional Edition is the an intuitive diagram program with support for the most popular charts including flowcharts, ER diagrams, venn diagrams, UML diagrams, data flow diagrams, and more. Loaded with customization options, make your diagrams with ease. Industry standard symbols and connector styles.
This book is a comprehensive presentation of entity-relationship (ER) modeling with regard to an integrated development and modeling of database applications. It comprehensively surveys the achievements of research in this field and deals with the ER model and its extensions. In addition, the book presents techniques for the translation of the ...
Amazon E-R Diagram [classic] by Nick Lancenese Edit this Template Use Creately’s easy online diagram editor to edit this diagram, collaborate with others and export results to multiple image formats. You can edit this template and create your own diagram.
View AMAZON RETURNS.pptx from IS MISC at Santa Clara University. AMAZON RETURNS By Team Data Matter CONTENTS: 1. Business Scenario 2. Business Process 3. Assumptions 4. Swim Lane Diagram 5. ER
Amazon Web Services ConceptDraw DIAGRAM is a powerful diagramming and vector drawing software. Extended with AWS Architecture Diagrams Solution from the Computer and Networks Area, ConceptDraw DIAGRAM now is ideal software for Amazon Web Services diagrams drawing. Entity Relationship Diagram - ERD - Software for Design Crows Foot ER Diagrams
Use Creately’s easy online diagram editor to edit this diagram, collaborate with others and export results to multiple image formats. You can edit this template and create your own diagram. Creately diagrams can be exported and added to Word, PPT (powerpoint), Excel, Visio or any other document.
This ER (Entity Relationship) Diagram represents the model of Shopping System Entity. The entity-relationship diagram of Shopping System shows all the visual instrument of database tables and the relations between Shopping Cart, Payment, Shopping, Delivery etc.
Essential to database design, entity-relationship (ER) diagrams are known for their usefulness in mapping out clear database designs. They are also well-known for being difficult to master. With Database Design Using Entity-Relationship Diagrams, Second Edition , database designers, developers, and students preparing to enter the field can ...
An Entity Relationship (ER) Diagram is a type of flowchart that illustrates how "entities" such as people, objects or concepts relate to each other within a system. ER Diagrams are most often used to design or debug relational databases in the fields of software engineering, business information systems, education and research.
This diagram shows how to deploy Siemens NX on Amazon AppStream 2.0 by leveraging Amazon EBS volumes for shared folders, using Amazon FSx for a highly-performant file system. Includes how to extend the Amazon FSx solution to multi-Region deployments. PDF.
GATE-2005 4. Let E1 and E2 be two entities in an ER diagram with simple single-valued attributes. R1 and R2 are two relationships between E1 and E2, where R1 is one-to-many and R2 is many-to-many.
Dec 17, 2021 · DeZign is a data modeling and database diagram tool that enables the user to create and model databases. The tool automatically generates diagrams for popular databases. The tool uses entity-relationship diagrams to display the relationships between database entities. The database diagram editor is drag-and-drop so you can object elements easily.. Key Features
Amazon Web Services ConceptDraw DIAGRAM is a powerful diagramming and vector drawing software. Extended with AWS Architecture Diagrams Solution from the Computer and Networks Area, ConceptDraw DIAGRAM now is ideal software for Amazon Web Services diagrams drawing. Entity-Relationship Diagram (ERD)
ER Diagram for Cloud Computing The entity-relationship (ER) model is a data model that lets graphically represent the information system and depict the relationships between people, objects, concepts, places, and events within a given system.
entity-relationship model (ERM or ER model): The entity-relationship model (or ER model) is a way of graphically representing the logical relationships of entities (or object s) in order to create a database . The ER model was first proposed by Peter Pin-Shan Chen of Massachusetts Institute of Technology (MIT) in the 1970s.
Comments
Post a Comment